KY开元集团官网
了解学校
校长致辞
学校简介
学校领导
组织机构
校史回眸
联系我们
新闻与资讯
央音要闻
校园资讯
媒体央音
视听央音
专题目录
教育教学
教学机构
师资队伍
管理部门
课程设置
在线教育
学术研究
学术委员会
学术机构
学术新闻
演出与活动
教学楼
歌剧音乐厅
王府音乐厅
琴房楼
附中音乐厅
校外演出
校友
招生与就业
本科招生
硕士研究生
博士研究生
学历教育(非脱产)
附中附小
就业信息
留学生
服务与资源
信息公开
图书馆
考级委员会
现代远程音乐教育学院
继续教育学院
央音视频
央音文创
KY开元集团官网出版社
北京环球音像出版社
友情链接
校园生活
校历
学生活动
校园风景
央音标识
邮箱登录
央音门户
EN
EN
邮箱登录
央音门户
了解学校
校长致辞
学校简介
学校领导
组织机构
校史回眸
联系我们
新闻与资讯
央音要闻
校园资讯
媒体央音
视听央音
专题目录
教育教学
教学机构
师资队伍
管理部门
课程设置
在线教育
学术研究
学术委员会
学术机构
学术新闻
演出与活动
教学楼
歌剧音乐厅
王府音乐厅
琴房楼
附中音乐厅
校外演出
校友
招生与就业
本科招生
硕士研究生
博士研究生
学历教育(非脱产)
附中附小
就业信息
留学生
服务与资源
信息公开
图书馆
考级委员会
现代远程音乐教育学院
继续教育学院
央音视频
央音文创
KY开元集团官网出版社
北京环球音像出版社
友情链接
校园生活
校历
学生活动
校园风景
央音标识
×
2023年冬季学期
NEWS & INFORMATION
首页
/
新闻与资讯
/
校园资讯
/
2023年冬季学期
新闻与资讯
央音要闻
校园资讯
媒体央音
视听央音
专题目录
央音要闻
校园资讯
媒体央音
视听央音
专题目录
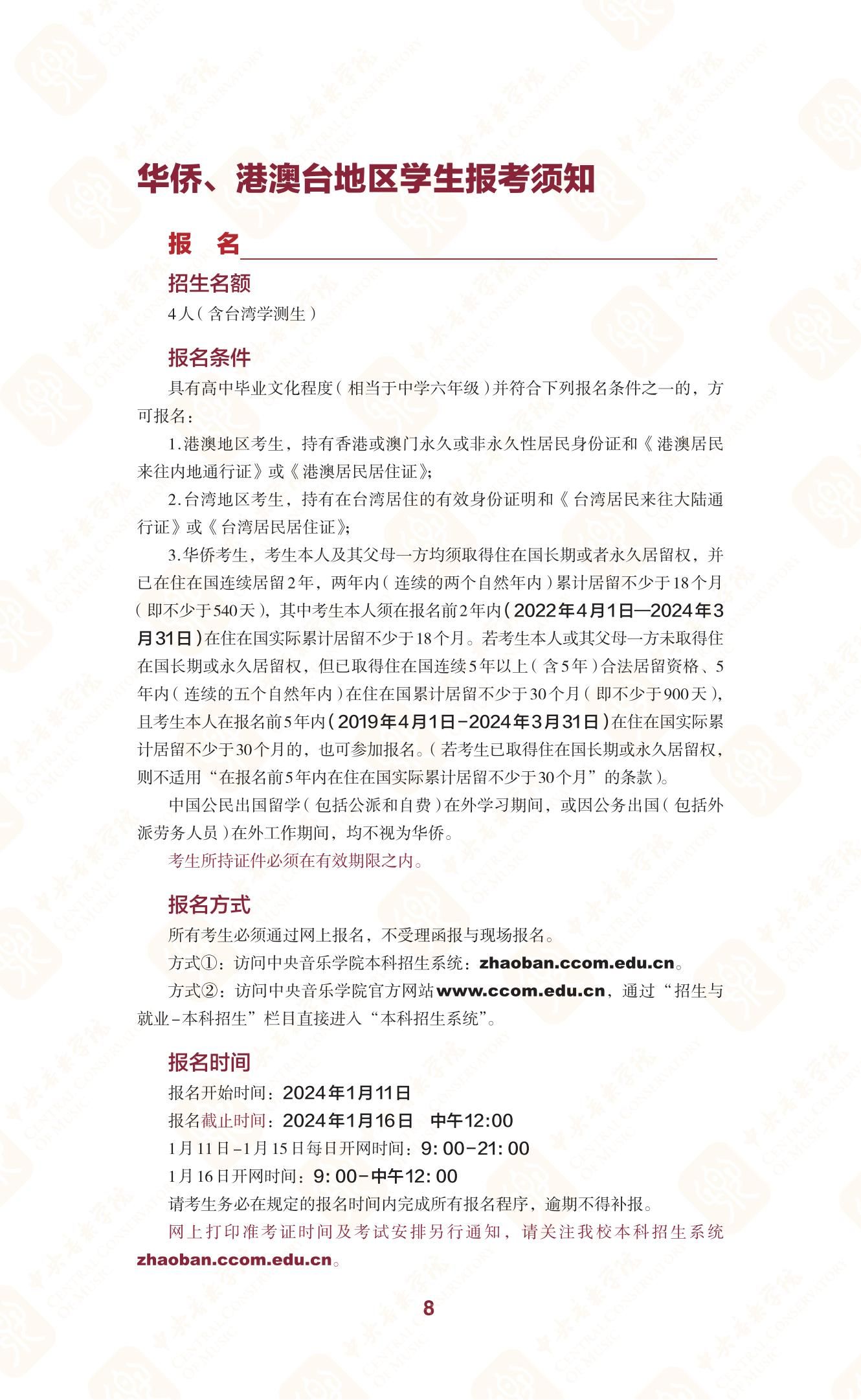
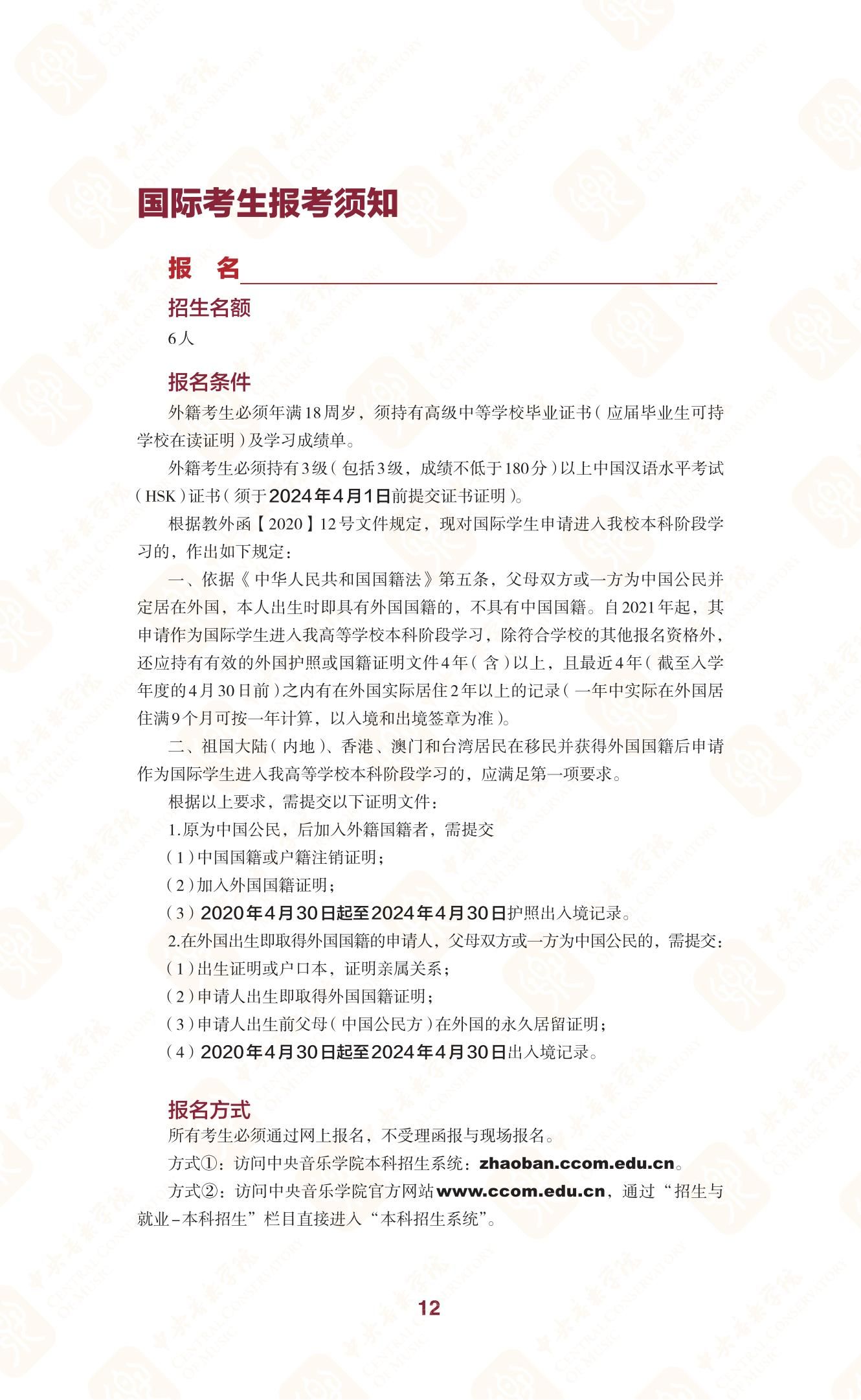
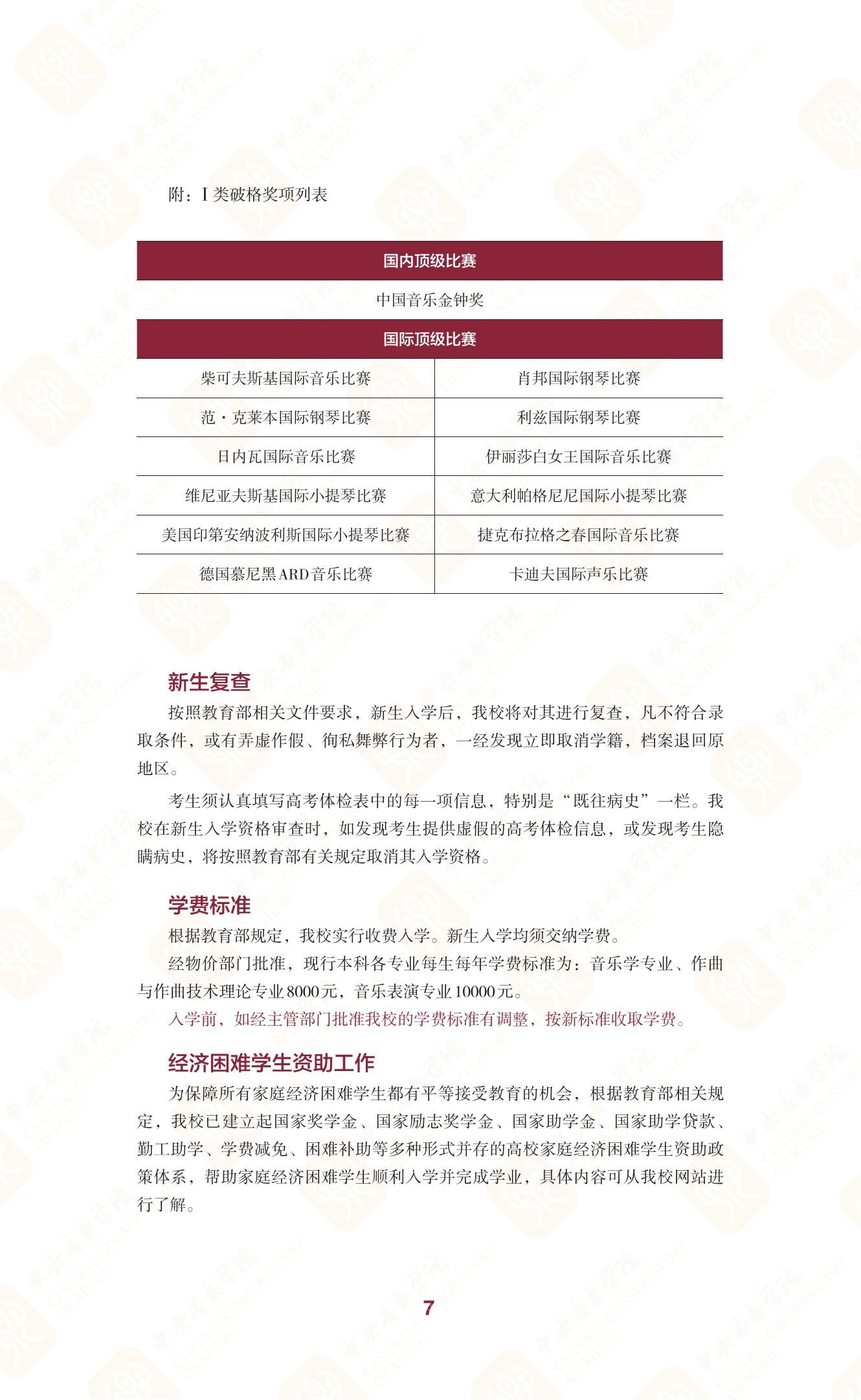
KY开元集团官网2024年本科招生简章
信息来源:KY开元集团官网
发布日期:2024-01-12 13:53:40
更新日期:2024-01-18 13:17:00
供稿:教务处
编辑:王一聪
责任编辑:邸思木雅
上一条:第十七届“炎黄杯”琵琶作品作曲比赛章程
下一条:喜报|KY开元在2023年北京市普通高校优秀本科生毕业设计(论文)评选中荣获佳绩
返回列表