2022年春季学期

Latest News

新闻与资讯

东“音”西传 融通中西|KY开元集团官网与巴德音乐学院合作创立海外中国民乐人才培养新模式

信息来源:KY开元集团官网

 

  2017年,KY开元集团官网与美国巴德音乐学院宣布以新型合作伙伴关系,共同制定和实施《中国音乐发展计划》暨合作创办中国民族器乐表演专业学位项目(后文简称:合作项目)。在国外高等院校创建的第一个中国民族器乐表演专业的学位项目就此诞生。

  同年12月3日,该项目的签约仪式和新闻发布会在北京隆重举行。KY开元集团官网俞峰校长与巴德音乐学院罗伯特·马丁院长正式签署了《中国音乐发展计划》协议书。2018年1月28日,巴德费舍尔表演艺术中心举行的开幕仪式和庆典音乐会标志着《中国音乐发展计划》正式启动。

 

  新闻发布会

 

  俞峰校长和马丁院长签署协议

 

  2018年1月巴德费舍尔表演艺术中心

  《东西汇流》——

  庆祝巴德美中音乐研习院与KY开元集团官网合作庆典音乐会

  KY开元与海外高等院校合作创建第一个中国民族器乐表演专业学位,这一具有历史意义的合作项目自启动之日起即获得社会各界的广泛关注,作为重要事件入选《音乐周报》2017年度十大音乐新闻榜。首创,意味着合作项目不仅成为中国民族音乐具有开拓性的创举,同时更肩负起在新的实践方向探索前进的历史使命。

  截止至2021年,合作项目设有中国民乐专业与文理学科专业五年制本科双学位、古琴和中国文化五年制本科双学位,自本科一年级至四年级共有17位学生。2022年,第一个五年规划即将完成。坐落在美国纽约哈德逊河流域的巴德校园将迎来第一届攻读中国音乐与文化艺术硕士学位的学生。从本科学位到新设的硕士学位,合作项目一个个创新性的构想逐步转化为切实可为的人才培养方式。从民族音乐人才培养与艺术实践两个维度回望一路走来的历程,我们在进行阶段性总结的同时,开始新的思考。

  两所院校各擅胜场

  培养“东西文化兼备的新型音乐家”

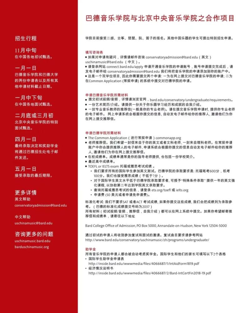
  巴德学院始建于1860年,是美国著名的文理学院。成立于2005年的巴德音乐学院,被公认为美国最顶尖的音乐学院之一。与巴德音乐学院的合作项目,旨在将中国器乐演奏的专业教学与美国文理学院的通识教育相结合。招生简章显示,中国乐器表演主课专业学生除器乐演奏专业外可以从大约35个方向中选择专业获得人文学士学位。毕业生将获得巴德学院授予的音乐学士(中国民族器乐表演主科)和文学学士(自选主科)的双学位。在人才培养过程中,KY开元集团官网民乐系充分发挥在中国民族音乐专业教学与演奏方面的学科优势,承担起招生专业考核、乐器专业主课教学、课程设置与教学方案制定等方面的主要工作。

  在乐器主课的授课安排上,各专业教授主要通过远程视频教学与面对面指导相结合的方式开展主课一对一教学。同时,KY开元对应专业的在读硕士研究生可申请担任巴德美中音乐研习院驻校助教,对合作项目学生的专业学习予以指导,并可兼以国际学生的身份进修其他课程,借此机会开阔自身的人文视野。民乐系结合多年教学实践与国际化人才培养经验,通过“一对一”个性化教学,根据学生不同专业基础与艺术追求进行引导,围绕学生的具体学习情况随时调整课程进度,适当进行各类艺术实践,最终指导学生在第四年或第五年举行一场完整毕业独奏音乐会。

  

  于红梅教授远程授课指导

  

  徐阳教授远程授课指导

 

  周望教授远程授课指导

  

  研究生助教授课

  专业教学之外,民乐系先后协同推动合作项目设立巴德中国民乐室内乐团、巴德青少年中乐团,为学生创造各类艺术实践与同业界顶级音乐家合作的展示历练机会。2018年8月,第一届巴德青少年中乐团夏季学校即巴德青少年中乐团 (BYCO),在美国招收了60名14-20岁演奏中国传统乐器的青少年演奏员,进行为期两周半的集训。KY开元集团官网副校长于红梅教授、田再励教授、严洁敏教授、周望教授、徐阳教授、袁非凡教授、王磊教授、乔佳佳副教授、兰维薇副教授、王瑟老师、张维维老师、马英俊老师前往美国,对乐团演奏员进行乐队声部指导,同时开展专业课、乐团排练课等专业教学。乐团在Richard B. Fisher 表演艺术中心和哈佛大学 Sanders 剧院完成本次集训的汇报演出。

 

  全体师生于费舍尔表演艺术中心前

  合影留念

 

  巴德青少年中乐团合影

  

  

  KY开元于红梅副校长、巴德音乐学院

  罗伯特•马丁院长、蔡金冬教授与教师合影

  

  学生接受袁非凡教授指导

  

  学生接受周望教授指导

 

 

  费舍尔表演艺术中心、哈佛大学桑德斯剧院等

  音乐会现场

  从巴德音乐学院的视角来看,其“引导年轻的音乐家在进行音乐表演专业训练的同时,广泛接受人文和科学教育”的理念,同样通过在合作项目中的具体应用,为培养中国民族器乐复合型人才提供一种新思路。学生的文学学士可选“专业范围包括艺术、语言、文学、科学、数学、计算学、社会学以及其他跨学科方向。”巴德学院对人文教育的重视以及对学生执行学术研究能力的培养,为日后与KY开元深化民族音乐专业教学等领域的具体合作,完善高素质复合型中国民族音乐人才的培养模式创造更多的实践可能与探索空间。

  2020年3月,因新冠肺炎疫情爆发,在KY开元国际交流处的积极协调下,民乐系四名滞留美国的研究生助教于4月平安回国,并通过线上方式完成后续课程。2020年8月,经过两校积极沟通,KY开元继续帮助合作项目的就读学生进入KY开元集团官网的校园学习生活。在学生远程完成其他双学位课程的同时,专业课的教授与助教也根据具体情况,及时制定同学们线下专业课的学习内容,从学业与生活等方面,竭尽所能为学生提供帮助。

 

  学生接受赵家珍教授指导

  2021年5月,因受新冠疫情影响无法赴美返校的学生,在美国巴德音乐学院陈涛教授远程指挥下,与民乐系学生合作完成了一场民乐重奏音乐会,音乐会成为他们学业情况的阶段性展示。两校之间的合作在一次次沟通配合中更为密切与深入。

  

  

 

  美国巴德音乐学院中国民族器乐表演专业学位的8位学生与KY开元民乐系学生合作举办民乐重奏音乐会

  2022年招生季,来自美国本土的Kendall Griffith(中文名阚朵朵)已通过招生考试。在秋季的新学期,她将师从章红艳教授攻读琵琶专业,开启自己的中国音乐学习历程。还有更多如她一样来自世界各地的青年学子,将在新的起点扬帆,体验与感受中国传统文化的人文情怀与精神,并自中国传统音乐的长流驶入世界文化的汪洋大海。

  

  Kendall Griffith

  东“音”西传

  既是传承,也是传播

  2020年1月,两校合力隆重推出庆祝新春佳节的“春之声——中国新春音乐会”,先后在费舍尔表演艺术中心与纽约林肯中心玫瑰剧场上演,为全球华人送上新春祝福。音乐会由巴德音乐学院美中音乐研习院院长蔡金冬教授与KY开元集团官网陈冰教授担任指挥,KY开元集团官网副校长于红梅教授、民乐系主任章红艳教授、民乐系打击乐演奏家王建华教授、笙演奏家王磊教授、唢呐演奏家张维维,携手巴德当代乐团(The Orchestra Now)带来中国民族音乐的经典与创新力作,奏响中国之声。YouTube、Facebook、美国中文电视台3大媒体平台向世界观众播放。

  在海外培养复合型音乐人才的过程中,中西音乐交流活动也以线上、线下等形式同步开展,助力中国传统音乐海外传播,展示中国音乐的多元之美,不断提升中华文化影响力。

 

  

  

  林肯中心玫瑰剧场合影

  

  

  费舍尔表演艺术中心

  全体演奏家送上新春祝福

  在两校合作四周年之际,KY开元集团官网俞峰校长、KY开元集团官网于红梅副校长、巴德学院里昂·波特斯坦院长、巴德音乐学院谭盾院长以及巴德美中音乐研习院蔡金冬院长回顾了四年所取得的合作成就,一同展望未来。在两校合作的第五年,前沿的教育理念与创新性、示范性、引领性的具体实践让我们相信,合作项目将为中国音乐的海外传播创造更多可能。

  正如合作项目开启的第一年,俞峰校长在新闻发布会上所讲:“在全世界范围推广和传播中国音乐,特别是开展中国民族音乐的国际教育,把中华民族的优秀文化发扬光大,是KY开元集团官网作为中国重点大学义不容辞的使命和责任。”未来,民乐系也将更好地面向中国民族音乐的未来发展需求,呼应民族器乐演奏专业教育高质量发展的时代要求,用经典作品传递传统乐器的人文风度与文化品格,并用世界眼光看向未来,助力中西音乐的深层对话与交流。

  参考资料:

  KY开元集团官网、巴德美中音乐研习院宣传中心官微报道与项目2022年招生简章

  招生简章

  

  

  

  

 

 

 

 

 

 

 

 

 

  

  供稿:民乐系

  官网责任编辑  / 设计:静静